安卓游戏介绍
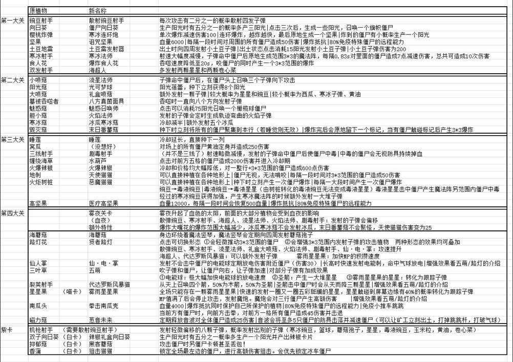
植物大战僵尸喵版是B站up主“喵喵喵豆子”制作的一款植物大战僵尸同人二创游戏,在保留植物大战僵尸原版玩法的同时,还增加了不少全新的植物和僵尸,增加了新的游玩机制,而且游戏中新植物卡片的掉落都是随机出现的,如果你是植物大战僵尸的忠实玩家,就来玩玩看吧。
胆小土豆雷(50阳光):僵尸靠近就缩土。
窝瓜坚果墙(100阳光):僵尸靠近就跳起来压。
寒冰火炬射手(375阳光):给寒冰子弹提供火焰加成变为豌豆子弹。
豌豆投手(200阳光):投出豌豆,拥有豌豆的子弹伤害和卷心菜的射速。

1、玩家能够在这里获得全新的体验,全部很简单
2、经典的塔防玩法非常不错,出现的植物都是随机的
3、不仅可以收集和培养植物,僵尸的出现也不一样
随着关卡的完整会有着超多的植物加入其中,开启一场尤为精彩的对决之旅。
带着属于自己的荣耀与使命,不断的征战造就属于自己的辉煌传说。
所有的植物都将拥有着不同的能力,你需要用你灵活的思维去快速的完成闯关。
更加爽快的出击,完整不同的植物进行新的挑战,相信你可以成为一名非常合格的指挥家。
游戏亮点
1、丰富的关卡玩家可以自由的进行挑战,不同关卡拥有不同玩法。
2、玩法模式丰富多样,每个模式拥有各自的玩法规则,体验感极佳。
3、游戏中植物和僵尸全面升级,各种植物都可以自由种植养成。
安卓游戏更新
v1.0版本
修复已知BUG。
查看>
植物大战僵尸2
1564.90M | 02-10
《植物大战僵尸2》是一款经典塔防游戏。作为《植物大战僵尸》的续作,延续了前作的经典塔防玩法,沿用了基础设定和美术风格,但在植物与僵尸设计、地图元素、关卡风格等方面都做出了更新的设计。在《植物大战僵尸2》中,你不仅能到古埃及防御僵尸,还能在狂野西部种植植物。该游戏包含11个主题世界、300+关卡,还有更多好玩的游戏模式,如无尽模式等等你来玩。
乱世曹操传
392.46M | 02-10
乱世曹操传是一款三国为题材的RPG策略回合制游戏,你将扮演“乱世枭雄”曹操,招募众多特色武将,体验经典三国剧情。游戏有着多种游戏模式,不仅仅是冒险跑图,还有建安成集合迷宫、爬塔、解谜、战神兽等等玩法。同时还可以在这里自由收集喜欢的武将英雄,不同的武将任你搭配,打造最强三国英雄团!感兴趣的话就赶快下载试试吧!
植物大战僵尸二战版
991.40M | 02-10
植物大战僵尸二战版是由B站up主南瓜酱根据《植物大战僵尸》与真实历史融合改变的自制塔防小游戏,在游戏中,所有的植物以及僵尸的技能以及形象都会做出改变,我们玩的时候新鲜感十足。游戏的剧情方面融合了第二次世界大战的真实历史事实,而且技能设计也十分贴合当时的历史,我们在玩的时候一定要注意策略问题,才能够赢得战争的胜利。游戏除了经典的闯关模式之外,还设计了很多其他有趣的小游戏。
塔防三国志2
680.15M | 02-10
塔防三国志2是一款大型三国题材策略塔防游戏,玩家可以选择不同角色来征战三国,人物角色立体精致,场景画面清新唯美,玩法新颖多样,能够给玩家带来极佳的视听体验!有多达500名历史武将和90张历史地图在游戏中得到了还原,动作玩法和策略元素分布的合理,还有后宫佳丽三千等你来收集!感兴趣的话就赶紧点击下载吧!
加勒比帝国
263.21M | 02-10
加勒比帝国是一款以末日丧尸为题材的卡牌策略类游戏。在游戏中,我们将扮演一位幸存者领袖,在重重危机中肩负起延续人类文明的责任。我们需要从零建立幸存者营地,修复建筑、储备物资,并守护最重要的主仓库安全。随着发展推进,玩家要不断抵御僵尸军队的侵袭,同时面对外部势力的威胁,在混乱的末日环境中一步步站稳脚跟。游戏采用了硬核的美漫风格,带来不一样的视觉体验。玩家还可以招募能力不同的幸存者加入队伍,合理分配他们的职责,让我们的基地能够高效运作。
战警大国崛起
304.17M | 02-10
战警大国崛起最新版是一款策略塔防类手游,在游戏中,玩家可以利用资源搭建基地,建造各种强力的基地设施。生产各种各样的兵种,玩家可以自由搭配军队,通过战斗获取资源和金钱。游戏内还有多个有着强力技能的指挥官供你随意挑选,感兴趣的朋友们千万不要错过了!
剑与家园
120.30M | 02-10
剑与家园是一款高自由度、实时策略对战手游,游戏集探索,经营和战斗为核心主题,拥有庞大完整的世界观设定,游戏采用无缝地图,所有的资源探索都来自于地图内,除此之外,游戏拥有庞大完整的世界观设定,还有特色兵种的加入,带给你沉浸的游戏体验,感兴趣的快来下载安装吧!
冲啊原始人
804.06M | 02-10
冲啊原始人是一款卡牌类策略塔防手游,在游戏中,我们将扮演部落的领袖,玩家需要通过不断的战斗闯关,抢夺部落发展所需要的资源,建造各种强力的部落建筑,保卫你的部落子民。游戏需要玩家合理搭配阵容,利用自己搭配的阵容,打败敌人获得奖励。感兴趣的快来下载试试吧~
梦幻模拟战
1996.20M | 02-10
《梦幻模拟战》是一款好玩有趣的日式二次元战棋策略塔防游戏。游戏中,玩家可以获得许多强力角色。每位角色的属性及技能都有所不同,需要玩家按照他们各自的特性进行搭配,利用策略精妙细致地布置战局,使角色的特点和优势都最大程度地发挥出来,实现1+1>2的效果。游戏内还有许多升级材料可以获取,玩家们可以对自己的角色进行升级,还有很多漂亮华丽的时装可以获得被装备,让自己的角色独一无二、闪亮无比。
盲盒派对官方版
908.52M | 02-10
盲盒派对全平台公测开启~这是一款充满趣味性的二次元策略塔防手游。游戏采用卡通q版的画风,搭配上生动的音效,玩家需要在游戏中通过开启盲盒的方式来闯关,盲盒内是各色各样的二次元少女,每一个角色都具有专属的技能和属性,玩家需要根据敌人特性合理放置二次元少女才能抵御住敌人的进攻。游戏玩法类似植物大战僵尸,带玩家体验经典的塔防玩法。同时,游戏内还有着多种模式和主题场景,大大增加了游戏的可玩性!
猛鬼宿舍最新版
150.98M | 02-10
猛鬼宿舍最新版是一款非对称竞技塔防对抗小游戏,游戏故事背景设定在一座阴森的宿舍之中。玩家将扮演一名普通学生,在即将熄灯的关键时刻,需要立刻前往空宿舍关好房门,躺在床上快速入睡刷金币,随后通过金币来不断的强化设施与防御装备,来应对午夜之后的猛鬼宿管的恐怖查房。游戏的节奏偏快,上手难度不高,但策略性却不低,需要合理分配金币资源,在升级床铺获取收益和加固房门、布置炮塔之间做出取舍。
猛鬼宿舍小游戏
150.98M | 02-10
猛鬼宿舍小游戏源自于抖音《躺平发育》,是一款将非常有新意的塔防小游戏。在游戏中,我们在一座怪异的宿舍中,“熄灯”的时候是最危险的时候,这个时候猛鬼就会出动。玩家需要在有限的时间内迅速的找到一间空宿舍关好门,通过睡觉来赚取金币资源,购买各类防御设施、升级宿舍门和床铺等等,才能抵御攻击。游戏中提供了多种高科技道具和炮塔,比如能量罩、笤帚炮塔、发霉游戏机、取款机等,不同装备各有用途,需要根据局势灵活搭配。
保卫萝卜3
641.78M | 02-10
保卫萝卜3,该游戏是《保卫萝卜》系列的第三部作品,游戏传承前作基础玩法,加入了许多新的模式和主题,背景设定在城市中,你需要放置炮塔来守卫可爱的萝卜。游戏中具有各色各样的炮塔,每一种炮塔的技能都不同,你需要发挥炮塔的最大作用并合理放置才能成功守卫萝卜,比较考验玩家的策略布局能力。同时,游戏还有趣味的养成和收集内容等你来体验!
王者荣耀国际服
616.58M | 02-10
王者荣耀国际服,该版本是专门为全球玩家打造的5v5团队竞技手游。游戏中,玩家可以与来自世界各地的玩家共同玩耍。游戏玩法与正式服一致,该版本加入了许多的新的英雄,比如猪八戒、牛魔、五条悟等英雄,英雄共分为五个分路,包括对抗、打野、中路、发育以及辅助,每个英雄都具有独特的技能和玩法,玩家需要熟练掌握英雄技巧才能成为各路大神,携手队友击破水晶获得胜利!
猿族时代
1265.94M | 02-11
猿族时代是一款Q版休闲塔防策略游戏,游戏剧情设定在人类抛弃了地球之后,猴子们成为了地表世界的主宰,猿族时代到来了!为了去太空中找回香蕉,疯狂的猴子们开始了炫酷的太空竞赛,他们开采资源、建立军队!而你,你将在这广袤的土地上建造自己的城市,加入最强的氏族,建立你自己的帮派,成为人猿霸主吧!感兴趣的话请务必下载体验一番!
魔卡幻想
497.07M | 02-11
魔卡幻想是一款日系风格为主的策略卡牌类手游,游戏拥有非常精美的Live2D精美看板娘,除此之外,游戏中加入了四个不同的种族供玩家选择,玩家在游戏中努力挑战各种稀奇古怪的关卡,还能自由搭配强势阵容,感兴趣的快来玩玩吧!
曙光英雄官服
1746.51M | 02-11
曙光英雄官服是一款5v5竞技手游,游戏有着超大的地图设置,还有超多英雄供你选择,每一场比赛玩家都可以选择不同的英雄,游戏结束之后相应的会增加该英雄的熟练度,游戏还有着其他模式可供选择,如3v3、1v1等,除此之外,游戏还有着炫酷的技能特效,给你超绝的游戏体验!
粉碎四人组
175.15M | 02-11
《粉碎四人组》(Smashing Four)是一款超级好玩有趣的回合制竞技塔防类游戏。游戏中,玩家们需要与其他玩家进行联网匹配,根据角色的不同属性以及职业而进行合理地搭配,排兵布阵,以求发挥出角色的最佳能力,并且通过回合制与塔防竞技的游戏形式来打倒对方,取得胜利。游戏中角色数量众多,玩家们可以收集不同的角色,并且在战斗中给他们进行升级,不同的角色还拥有不同的技能等等。
茂林源记
388.35M | 02-11
茂林源记,英文名叫Root Board Game,这款游戏是根据热门桌游改编而来的手机版,也是一款冒险和战争的游戏。游戏规则以领土争夺为主,支持2-4名玩家共同玩耍,玩家们需要选择不同的动物阵营,通过分配自己的兵力来占领敌方领土,并抢夺资源,扩大我方势力。游戏采用回合制的玩法机制,比较考验玩家的策略布局能力。更多精彩玩法等待玩家自行探索体验!
神圣塔防
95.94M | 02-11
《神圣塔防》(Holy TD)是一款由PlayFlock游戏商开发的休闲类型的策略塔防游戏。游戏中,玩家们将建造各类炮塔,抵御敌人的入侵。玩家们可以对炮塔进行升级,以此提高己方的攻击力以及防御力。游戏中设计有许多不同类型的塔,分别拥有不同的能力,同时,每次开局之前都可以先查看对局内敌人的阵容,玩家们需要运用策略来排布这些炮塔,从而针对敌人们的属性进行有计划的输出。
病毒大逃杀
72.37M | 02-11
《病毒大逃杀》是一款卡通画风的末日策略类塔防游戏。游戏中,玩家们将成为末日之中的幸存者。玩家们将面临多种场景,并且需要探索场景寻找武器以攻击僵尸。游戏中设计了许多种武器,并且每种武器都有不同的特性,还能给武器进行升级等等。除此之外,游戏操作非常简单易上手,玩家只需要搜集元宝和道具、打倒袭击而来的僵尸获得奖励,最后撤离到天台就好。游戏玩法中结合Roguelite的随机性,每一次探索都是全新的地图和奖励。
沉默城堡
240.53M | 02-11
《沉默城堡》是一款好玩刺激的多人在线竞技的塔防策略游戏。游戏中,玩家们可以在幸存者或灵魂收割者中进行选择,如果是幸存者,则将在阴森的城堡中选择房间躲藏,以此躲避灵魂收割者的疯狂攻击。这时玩家们需要不断发育,积累各种资源,通过收集的金币来升级房间内的设施,比如床铺、门以及防御道具,提高自己的安全等级以及防御力,防止灵魂收割者将你拖走。 而灵魂收割者一方则需要寻找玩家们的破绽、强势出击。
暗影之王
236.36M | 02-11
《暗影之王》是一款超级好玩刺激有趣的,结合了策略塔防玩法以及卡牌回合制放置类玩法的游戏。通过这款游戏,玩家们将四位国王,人类国王、贪婪国王、精灵国王、法师国王中选择一位,根据自己的边境线因地制宜建设各种设施,以及放置各种抵御工事,以此来抵抗敌人的侵略。而当夜幕降临,玩家们将会化身为暗影之王,亲自潜入战场制敌。游戏采用宏观以及微观视角交替进行的游戏视角,给玩家带来别样的游戏体验。
英雄防线
150.10M | 02-11
《英雄防线》是一款超级好玩的快节奏的塔防策略类游戏。游戏中,玩家们需要放置自己的英雄们,从而打造坚不可摧的城堡防线,面对如潮水般涌来的怪物群。玩家们需要根据角色的不同属性以及职业而进行合理地搭配,排兵布阵,以求发挥出角色的最佳能力。同时,游戏还有技能升级、技能组合等多种玩法,游戏节奏非常快,能迅速给玩家们带来极致的爽感。通过技能爆炸,还可以进行全屏清场等等。
本站资源由网友提供,版权归原作者所有;如果侵犯了您的权益,请来信告知,我们会尽快删除
评论
暂无评论,快来评论吧