安卓游戏介绍
本篇将包含:地图解锁、宠物&坐骑、机制&玩法、赚金、总结
地图解锁
瓦尔哈拉地图解锁&简单玩法介绍
在北境才能进入的瓦尔哈拉杜绝了飞船的偷渡,
只有勇气&智慧的玩家才能通过考验进入英灵圣殿。
推荐智慧之证路线(不用跑,可以提前准备)
智慧之证路线:采集5个冰河松果-1个希卡利合金-1个水晶睡莲即可获得智慧之证
小号可能会遇到其余材料,这太小众了,不再多说(正常游玩的玩家遇不到的)
宠物&坐骑
麋鹿系列
【宠物&坐骑】麋鹿系列解析
在庭院中玩耍的麋鹿没有想到自己会是他人的坐骑和宠物——低配版精灵鹿
妖精系列
【宠物】花仙子-新叶&花蕊妖精解析
花蕊妖精超高的攻击资质让人眼前一亮但是深究也不过是个花瓶罢了——中看不中用
融合宠物
【极夜光】青丘仙获得&测评
复杂的技能让人眼花缭乱,实际效果让人心惊胆战——版本T0
实力超过库露娜,几秒就能把你拿下
难得渡鸦
【坐骑】渡鸦获得解析
这位需要跑18天才能获得的重将竟然和圣甲虫一个级别——让人失望
家园BOSS
【宠物】芙蕾雅获取&解析
技能就可以看出来是个辅助型的宠物,但是实际上啥也不行。
不值得用输出换辅助,但是回血方面——无人可敌
祭坛BOSS
【宠物】尼德霍格-祭坛BOSS解析
看技能就知道是个废,实际上也不行——半瞎——命中机制太差
机制&玩法
钓鱼
【钓鱼】瓦尔哈拉庭院池塘钓鱼增补
新地图就1个钓鱼的地方,而且只有新型鱼饵能打(一般鱼饵只有磁石和破斧头)
新型鱼饵渔获及概率如下:
听说还有烁光水母,你钓到了吗?
商业街
【玩法】商业街使用手册
我只能说盲盒店绝对有意思、奶茶店和理发店与城邦任务相连——经久不衰
抽奖商人
【玩法】瓦尔哈拉商人解析
这个版本将很多道具都和商人相连,让古代银币成为了炙手可热的货币——取代不了魔晶
新的附魔石
【附魔石】远古特攻附魔石增补
远古附魔石的来源少、效果强,让它的价格久高不下——神器(打BOSS必备)
新的魔像部件
【魔像】女武神魔像增补
在旧的基础上利用新的材料对以往魔像进行了巨大升级,但是目前新的魔像皮肤还不明确
或许是摩天轮的奖池?但是魔像是不得不整了
新的武器和级别
【武器装备】双斧&永恒装备解析
新的武器级别是很强的,间接削弱了以往的宠物和装备,增幅10-30%
贵的东西除了贵没毛病,但是双斧有点不上不下了。
赚金
获取材料
银币的获得是比较快的,而且银币又是装备的制作修理材料、魔像制作材料等。
价格会变得十分稳定
榕木、淬炼铁
龙叶榕——春&东(寒冬&暖春庭院分布)(树木资源)
掉落榕木、龙叶,分别为木材材料和饲料材料
废弃的战斧——一类共3种掉落淬炼铁(矿物资源)5分钟就刷新
到处都是的它是你成功路上不可或缺的资源,不过并不绑定
这是3个比较容易持续获得的道具、此外还有命运丝线、徽记等,上面攻略内穿插获取方式了。
赌赌运气
这里有几种,上面的机制玩法都有说
①商人抽奖,商人的奖池还是有值钱的大奖的,自认为有运气的你一定不会放过(我们可能一定会抽几下),就算不为了大奖,花园传送符文我们都不想放弃的吧,
②盲盒店,盲盒店的盲盒位置是官方随机打乱的,只要不被商家阴,我想一般来说,小赚还是可以的,
③宠物,抓捕等方式获得宠物后转卖是个不错的选择,尤其一开始的芙蕾雅,存有家园币的小伙伴相比赚到了吧,
PS:制作的道具一般没有材料价格总额贵,不建议赌能卖掉,尤其是附魔石
本篇将包含:获取(含进阶道具),升阶升级等数据(含外观),技能分析、分析评价、等部分,细节如下:
获取
桃子获取
整体上看桃子只有通过使用“创魔666”这一道具在兑换商店中兑换
那么创魔666如何获得呢?有以下三种方式(未全部开始)
目前前两个是可以参与的,比较简单的是第一条,有交易所的灯塔附近就有阿狸NPC
(城邦在交易所附近,上面灯塔的:七里香、春日、金谷三个地方)
开套娃礼盒最后获得该道具,随后在商店兑换即可
另一个活动是在地图内寻炸桃子和阿狸互相送信
想要桃子先找阿狸,送信给桃子(想要阿狸就先找桃子,送信给阿狸)
不过这玩意的价格真是低的可怜(因为小号多的随便弄)
这个开启6阶的概率并不高,约:7%(有点低)
进阶道具获得
老规矩,进阶宠物桃子需要60进阶碎片+102进阶石进阶满阶,
除去上面的商店外还有城邦商店和点券商城可以获得,
不出意外80多天后只有这里可以获得。
根据价格,推荐玩家们先兑换阿狸礼品商店的进阶石(毕竟和碎片一样价格)。
升阶升级等数据
这个数据还没有阿狸复杂嘞,满级2419包伙伴粮就行。
辅助生活来自哪里啊喂,小厨娘吗,绝对是没活了吧
各阶外观如下:(视觉上感觉桃子比阿狸小很多,虽然俩都小)
技能分析
技能细节分析如下:
财神到:
财神到就是疯疯兔树木亲和+仙灵/小灰灰挖矿,最终概率相近(猜测应该一样)
至少目前来说是一样的,效果:挖矿砍树时砍有概率额外获得道具(正常掉落的)
应该是老代码了,提示词都一样。图片右下角的第一个图标就是该效果,
这这个和下面的技能光环都是14米以上,基本不会断
小厨娘
还是一个生活辅助类技能,是不是很熟悉,就是秃子了,由于秃子已经绝版了。
这个次数已经错乱了,凝丹效果给我整得乱死了,换个号才测出来,我的钱啊,呜呜X﹏X
这个效果没有凝丹便宜,但是这两个可以叠加哈
分析评价
赚金价值
赚金价值可以说没有,因为砍树挖矿概率不高给的也少,
因此1技能能给我们带来的利益很少很少
而二技能,赚金更不可能,很少有人买精烹看食用次数,因为根本不显示啊。
最多给我们节省时间和材料(做一次吃的次数更多)
同类分析
1/2技能对标的宠物分别是疯疯兔+淘气仙灵/秃子
经过测试,其效果基本相同,因为概率相关根本测不出来很大差别。
如果有以上宠物的话,可以不考虑进阶,
毕竟效果有了,外观也差不多,
阶数推荐
虽然明面上是一个“免费”的宠物,但是进阶花费是实打实的,这边推荐4阶,可以固定白嫖+1,花费还能让人接受,实在不想整还是留着纪念吧,不出意外,这个进阶石会一直挂在城邦商店上,留1个可6的留着,至于6阶,真没啥必要。
一、蝠龙融合表
灰蝠龙:10级绿蜥蜴+10级绿蜥蜴+1个融合石
红蝠龙:15级灰蝠龙+20级蓝蜥蜴+2个融合石
蓝蝠龙:40级红蝠龙+30级血蜥蜴+4个融合石
靛蓝蝠龙:50级蓝蝠龙+50级毒液龙+8个融合石
紫蝠龙:55靛蓝蝠龙+55毒液龙王+16个融合石
二、巨人融合表
绿巨人:5级小海龟+5级小海龟+1个融合石
棕巨人:25级绿巨人+30级水池龟+2个融合石
粉巨人:35级棕巨人+35级熔岩龟+4个融合石
红巨人:40级粉巨人+40级猛犸象+8个融合石
水晶巨人:45级红巨人+45级雪猛犸+16个融合石
三、狼人融合表
狼人学徒:25级狼+25级狼+2个融合石
狼人待从:30级狼人学徒+30级狼王+4个融合石
狼人巫师:35级狼人侍从+35级沙漠狼+8个融合石
狼人巫祝:40级狼人巫师+40级沙漠狼王+16个融合石
四、虎融合表
岩虎:40级剑齿虎+40级剑齿虎+2个融合石
岩晶虎:40级剑齿虎+40级剑齿虎+2个融合石
邪晶虎:50级岩晶虎+50级岩火剑齿虎+8个融合石
皎晶白虎:55级邪晶虎+55级岩火剑虎王+16个融合石
五、兔融合表
兰兰兔:45级暴力兔+45级暴力兔+8个融合石
疯疯免:50级兰兰免+50级暴力兔王+16个融合石
六、抱抱熊融合表
兰抱抱熊:15级熊+15级熊+1个融合石
蓝抱抱熊:25级兰抱抱熊+25级雪原熊+2个融合石
黄抱抱熊:30级蓝抱抱熊+30级棕熊+4个融合石
粽抱抱熊:40级黄抱抱熊+40级雪原熊大+8个融合石
粉抱抱熊:50级棕抱抱熊+50级棕熊大+16个融合石
七、拳手融合表
巨角泰手:35级大角牛+35级大角牛+2个融合石
巨角拳王:40级巨角拳手+40级大角牛王+4个融合石
龙血拳王:45级巨角攀王+45级新王龙+8个融合石
龙血拳皇:50级龙血拳王+50级暗黑霸王龙+16个融合石
1、无限的创造空间
海边的别墅,山巅的城堡,野外生存的工具,航行于海的大舟,一切的一切。只要你喜欢,都能创造出来,只要有创意就能做得与众不同。
2、探索未知的权利
和朋友一起组建部落,建设自己想要的城郭。独自隐居山林,茅屋一舍,田园湖泊。做自己设计的衣服,建自己喜欢的建筑。你要探索的,不仅仅是游戏设计者留下的遗迹,更多是玩家自己建造的奇迹。
3、体会收获,驯服的快感
装备打造?宠物养成?NO,没那么简单。这里的衣服都需要你自己一针一线去缝制,你甚至需要自己去薅羊毛。这里的宠物,都需要你去野外狩猎、喂食、驯养,还可能被大象踩在脚底,一定要谨慎猎捕。
4、打破秩序的自由
这世界本来一无所有,因为你变得有了生机。因为玩家的聚集变成村落,因为城堡的建立变成王国。这里没有设计者强加的规则,规则只会由玩家之间约定而成。交易规则、交友规则、外交规则、战争规则,都将出于玩家之间。
云斑鹦鸟,又被亲切的称为云鸟,小鸟,麻雀,是创魔中门槛最低的,性价比极高的飞行坐骑。在游戏的早期和中期用处很大,深受平民玩家喜爱。特别在新服中,有了云鸟,开服第一天就可以起飞。
但是大多数玩家并不知道云鸟的详细刷新机制,长期处于有饲料,但是见不到云鸟身影的日子,卿依通过长时间的实测分析,得出了超级详细的云鸟刷机机制。虽然云鸟每个岛有20个点,其实是按5个组来划分刷新的哦,这里进行详细介绍,希望对各位平民萌新有大大的帮助。
①云鸟介绍
❤外观介绍
※静态外观
云鸟富有节奏的扭动带着玩家一起跳尬舞
※陆行外观
云鸟低着头,噗嗤着翅膀,一摇一摆的蹦跶
※飞行外观
云鸟小小的身子板,翅膀卖力的扑腾着高飞
❤属性介绍
云鸟,1级即可捕捉和携带属性数据:
○陆地 6800-7800
○负重 35-45
○飞行速度 8000-9000
❤饲料介绍
云斑鹦鸟饲料= 鲍鱼+辣椒饲喂料+小麦饲喂料,保底需要41包
饲料-小麦和饲料-辣椒获取流程:
○分别去小麦刷新点和辣椒刷新点采集小麦种子和辣椒种子(PS:刷新点在下面捕捉步骤中会详细介绍哦)
○通过耕地种植种子(PS:耕地=茅草*30+黏土*30)
○4个小时后收获小麦和辣椒
○在工作台制作饲料-小麦和饲料-辣椒
鲍鱼获取流程:○去黏土密集区域采集黏土获得各类蚯蚓(小蚯蚓,大蚯蚓,蚯蚓王)
○在北境使用各类蚯蚓钓小龙虾(钓率:小蚯蚓20%左右,大蚯蚓30%左右,蚯蚓王30%左右)
○小龙虾和饲料-小麦在烹饪锅中制作成小龙虾饵料
○在仙女河使用小龙虾饵料钓鲍鱼(钓率:15%左右)
②云鸟位置和刷新机制介绍
云鸟的刷新其实和之前介绍的龙涎草、冰霜龙涎草类似,卿依归纳为分组刷新,每组独立刷新,互不影响。
云鸟刷新分为5组,开服和维护更新的时候,这5组中都有1个固定点刷新,云鸟被击杀或捕捉后,过24-36小时左右(在个人服中测试得到数据),会重新在该组的4个点中随机刷新。时间久后,全图5组5只鸟的刷新间隔就趋近于6小时上下。
所以在一个组捕捉了鸟儿,或者发现别人已经在这个组捕捉过了,24小时左右的时间内不会刷新云鸟,就可以调整巡逻这个组的时间(4个刷新点),可以提高抓鸟效率哦
❤第一组:4角灯塔
左下角的南极星岛屿(2280,2180)在维护更新时候必刷,其余3个点分别是左上方的北瞭望岛屿(2235,18184),右上方的北极星岛屿(16710,18200),右下方的南瞭望岛屿(17290,2200)
❤第二组:孤影雪山周边
雪山左上角(8080,15480),在维护更新时候必刷,其余3个点分别是右上方遗迹楼顶(9605,16391),右下方暮光山角附近(10352,13161),正下方监狱岛上(9358,12553)
❤第三组:海角森林周边
海角森林右上的拉鲁火山(9200,8839),在维护更新时候必刷,其余3个点分别在海角森林依次向上(7805,6540),(8135,7115),(7639,7445)
❤第四组:牧野平原周边
牧野右下方高地上(13110,10030),在维护更新时候必刷,其余3个点分别在牧野平原灯塔附近(15050,11291),左侧遗迹楼顶(13916,11456),右侧小岛上(15936,11253)
❤第五组:旧岛分布
旧晨雾森林岛(14610,15680),在维护更新时候必刷,其余3个点分别在旧郁金香(16380,16490),旧面包岛左下小岛(14092,13825)和中间峡谷(14557,14346)
③高效捕捉云鸟流程步骤
1.采集种子:去采集点获得辣椒种子和小麦种子。新建小号,加入家园,每个小号可以放置5块耕地,一个1级家园一共可以放置25块耕地,把种子种植在耕地上,4个小时成熟后就有大量的小麦和辣椒,通过工具台制作成饲料-小麦和饲料-辣椒
2.获取蚯蚓:捡蚯蚓推荐去金谷草原的湖四周,有大量粘土,如果草原安置了很多房子的话,建议去拉鲁火山,粘土也不少
3.获取小龙虾和鲍鱼:钓小龙虾推荐使用蚯蚓类饵料,去北境的海域(PS:有极小概率获得稀有的鳐鱼哦)
然后通过烹饪锅,小龙虾+小麦饲料包=小龙虾饵料
钓鲍鱼推荐去仙女河,使用小龙虾饵料(PS:有小概率获得稀有的精灵鱼哦)
制作成云斑鹦鸟饲料后,按卿依给的方法去刷新点找云鸟吧,祝君好运~
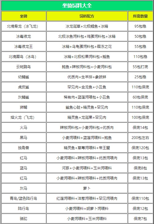
1、【坐骑类】
红马饲料:优质饲喂肉+饲喂料小麦+饲喂料辣椒(它吃10包饲料)
蓝马饲料:河豚+饲喂料小麦+饲喂料玉米(它吃8包饲料)
黑马饲料:饲喂料蓝莲花+饲喂料小麦+鲍鱼(它吃52~101包饲料)
骆驼饲料:饲喂料玉米+饲喂料小麦小麦宠物粮(它吃6包饲料)
陆行鸟饲料:饲喂料小麦+饲喂料胡萝卜胡萝卜饲料(它吃10包饲料)
蓝色陆行鸟(青鸟)饲料:饲喂料红莲花+饲喂料洋葱+罕见饲喂料(它吃101包饲料)
独角兽饲料:饲喂料草莓+精灵鱼+帝王蟹(它吃100~200包饲料)
毒液龙饲料:饲喂料毒蘑菇+鸡蛋+稀有饲喂肉(它吃17~21包饲料)
2、【世界Boss类】
猛犸饲料:松果+饲喂料胡萝卜+大龙虾(它吃12包饲料)
雪猛犸饲料:饲喂料玉米+饲喂料土豆+大龙虾(它吃12包饲料)
霸王龙饲料:松露+优质饲喂肉+饲喂料土豆(它吃12包饲料)
暗黑霸王龙饲料:象拔蚌+罕见饲喂肉+稀有饲喂肉(它吃40包饲料)
水池龟饲料:三文鱼+鲶鱼(它吃13包饲料)
岩浆龟饲料:大闸蟹+鲤鱼(它吃13包饲料)
巨猿饲料:香蕉+松果+大闸蟹(它吃16包饲料)
上古鳄鱼饲料:鲍鱼+桂鱼+章鱼腿(它吃40包饲料)
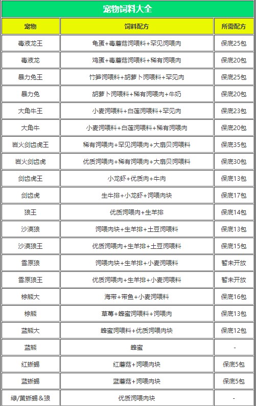
3、【宠物类】
暴力兔饲料:稀有饲喂肉+饲喂料胡萝卜+牛奶(它吃17~21包饲料)
暴力兔王饲料:罕见饲喂肉+饲喂料萝卜+饲喂料竹笋(它吃20~25包饲料)
剑齿虎饲料:小龙虾+饲喂肉+生牛排(它吃15~17包饲料)
剑齿虎王饲料:小龙虾+优质饲喂肉+生牛排(它吃15~17包饲料)
小黑虎饲料:优质饲喂肉+稀有饲喂肉+饲喂料大扇贝(它吃17~21包饲料)
黑虎王饲料:罕见饲喂肉+稀有饲喂肉+饲喂料大扇贝(它吃20~25包饲料)
孤狼/狼王饲料:优质饲喂肉+生羊排(它吃10包饲料)
沙狼饲料:饲喂肉+生羊排+饲喂料土豆(它吃10包饲料)
沙狼王饲料:优质饲喂肉+生羊排+饲喂料土豆(它吃15包饲料)
雪原狼饲料:饲喂肉+生羊排+饲喂料小麦
雪狼王饲料:优质饲喂肉+生羊排+饲喂料小麦
红蜥蜴饲料:红蘑菇+饲喂肉(它吃5包饲料)
蓝蜥蜴饲料:饲喂肉+蓝蘑菇(它吃5包)
绿蜥蜴/黄蜥蜴/狼饲料:优质饲喂肉(未加工)
棕熊/棕熊大饲料:饲喂肉+饲喂料蜂蜜+草莓(它吃13~15包饲料)
蓝熊饲料:蜂蜜(未加工)
蓝熊大饲料:优质饲喂肉+饲喂料蜂蜜(它吃10~12包饲料)
【家畜类】
荒原牛饲料:甘蔗+苹果+饲喂料小麦草料(它吃6包饲料)
猪饲料:黄豆(未加工)
大角牛饲料:白莲花+饲喂料小麦+稀有饲喂肉(它吃17~21包饲料)
大角牛王饲料:饲喂料白莲花+饲喂料小麦+罕见饲喂肉
小乌龟饲料:饲喂料小麦+鲤鱼初级鱼饲料(它吃4包饲料)
红猪饲料:饲喂料黄豆+饲喂料小麦黄豆宠物粮(它吃10包饲料)
鸡/奶牛/绵羊/公牛饲料:小麦(未加工)
【其他】
高级饲料:胡萝卜饲喂料+小麦饲喂料+土豆饲喂料
饲喂烹饪:生牛排+饲喂肉块
黄豆宠物粮:黄豆饲喂料+小麦饲喂料
中级鱼肉饲料:鲶鱼+河豚
高级鱼肉饲料:带鱼+海带+小麦饲喂料
饲喂草料:苹果+小麦饲喂料+甘蔗
蜂蜜蜜饯:蜂蜜+小麦饲喂料+甘蔗
麻辣饲料:土豆饲喂料+黄豆饲喂料+辣椒饲喂料
注意:
①所有饲喂料都需要5个普通食材制作成1个;
②所有饲喂料都可在工作台里的道具选择制作;








畅游在无尽幻想的沙盒世界中。
安卓游戏更新
v1.0.0820版本
【全新地图-溯渊龙府】
深入澄海海域的迷雾,探索匿于深海峡谷之间的溯渊龙府,完成海眼之灵的护佑任务提升海洋护佑,获取四大海眼祝福可增强战斗能力;帮助龙府内的小伙伴,还将解锁意外惊喜哦~
【全新副本-沧溟玉府】
为感谢冒险者们的帮助,受敖璃邀请返回龙府的蜃龙为冒险家们打开了龙宫宝库【沧溟玉府】的大门,并承诺可将库中奇珍尽数取走。然而事情并非这么简单,你能否在重重迷局之中,携珍宝全身而退?
【全新副本-偃武殿】
龙族太子敖玦受低语蛊惑,将自身锁入昔日习武修炼的偃武殿,等待着破局的契机。而你的到来,或许就是这场困局的关键,你准备好了吗?
【全新地图机制-龙争蛸斗】
当海底的古神低语与龙宫的威严号令在洋流中激烈碰撞,一场关乎深海格局的阵营对决已悄然拉开序幕!
【墟境巨螺玩法更新】
1、 新增龙府龟人及全新设施、材料、产物;
2、 更新后,大世界捕捉的龟人、鲛人均支持交易(注:更新前捕捉的鲛人暂不支持交易)
【新增内容】
1、新增一批丹药;
2、新增防具蜃龙赋魂功能;
3、新增武器“潜麟镐斧”,并支持继承制作;
4、新增宝珠天赋及其他战斗天赋、生活类天赋和坐骑天赋。
查看>
蜀山传奇
651.48M | 02-10
蜀山传奇是一款修仙烧脑策略回合制游戏,游戏以蜀山剑仙为原型制作,拥有经典的蜀山故事背景,你将作为一个传奇少年,在仙侠世界中历练成长,最终力诛群魔,笑傲蜀山!玩家在游戏中可以体验到斩妖除魔,修炼,炼宝,天劫等趣味玩法,还有法宝等系统、技能心法、技能符文,各种玩法等你解锁。感兴趣的话就立刻下载体验吧!
猎风传说
380.24M | 02-10
猎风传说,这是一款以石器时代为背景的幻想世界生存mmorpg手游。游戏中共有4种职业,每个职业都具有独特的技能和属性,你可以根据自己的喜好选择职业探索这个奇幻的世界,并驯服各色各样的宠物、猎杀强大的巨兽....游戏采用顶尖物理引擎,画面十分精美、特效炫酷,带给玩家极致的视觉盛宴。同时,玩家还可以结识多位伙伴共同冒险,享受该游戏带来的无限乐趣。
奥特曼光之战士
1302.11M | 02-10
奥特曼光之战士是由日本远古制作公司正版授权的关于奥特曼的3D战斗冒险手游。大家还记得小时候蹲守在电视机前观看奥特曼特摄片的时候吗?这款游戏可以让我们与赛文、杰克、艾斯、泰罗、雷欧、乔尼亚斯、爱迪、迪迦奥特曼等一起并肩作战,这些奥特曼的属性和技能都有所不同,我们在培养他们的时候需要一定的策略头脑,并且组成一只训练有素的战斗队伍。而且,奥特曼与奥特曼之间会触发不同的合体技能,让战力翻倍,更好的击败怪兽。
独奏骑士
533.55M | 02-10
独奏骑士是一款暗黑风格满满的刷宝类游戏。在游戏中,玩家将踏入危机四伏的地下城世界,在不断的探索与战斗中挑战各类的怪物,收集金币、装备以及强化材料,逐步提升实力。游戏拥有着200+的独特装备,每一件装备都绑定着专属的技能,玩家可以随时更换搭配,尝试不同战斗思路,体验多种玩法组合。配合丰富的符文系统,还能对技能效果进行个性化调整,例如增加投射数量、改变攻击范围,甚至召唤图腾协助作战,让战斗方式更加灵活多变。
道友请留步
217.36M | 02-10
道友请留步官方版是一款好玩的修仙策略卡牌手游,画风清新唯美,有数百款人佛妖道卡牌千种形象等你来收集。游戏上手简单,玩法丰富,以中国神话为背景,“修仙证道”为主题,融汇了西游记、封神榜、八仙过海等神话巨著,各种神话场景剧情等你体验!感兴趣的话就赶快下载游玩吧!
活下去
375.73M | 02-10
活下去是一款有趣的末日冒险生存游戏,采用低沉压抑的灰暗色调为背景,加上阴郁又有旋律的背景音乐,塑造出了一个非常有感觉的丧尸横行的末日生存世界。玩家将控制主角在类似地宫的场景中进行移动探索,寻找武器、食物、水和安全屋,利用一切资源与手段活下去吧!感兴趣的玩家可以下载体验一下!
被尘封的故事
738.77M | 02-10
被尘封的故事是一款好玩的RPG沙盒冒险游戏,采用经典的像素方块风格,你将化身一位龙骑士,在这个奇幻的魔法世界不断探索,获得武器装备,对抗各种奇异怪物,最终击败恶龙之主。游戏中有多样的世界等你探索,各种创造合成方式等你发现,同时游戏还支持多人一起联机探索冒险!感兴趣的玩家赶紧叫上自己的伙伴们一起探索这个奇幻世界,揭开被尘封的故事吧!
地牢求生2
379.53M | 02-10
地牢求生2是一款策略冒险手游,在游戏中,你会和各种各样的伙伴一起完成冒险、一起做重要的决定。游戏有着多样化的地图,不同的地图有着不一样的故事背景,游戏剧情跌宕起伏,搭配游戏场景,给你独一无二的游戏体验,感兴趣的快来下载试试吧~
龙魂旅人官方正版
582.39M | 02-10
龙魂旅人公测正式开启!这是一款超解压喜剧后宫番手游,游戏采用二次元画风,背景设定为玩家与公主缔结契约后失去了力量,为了恢复力量,玩家需要携手公主一起踏上散在世界各地的戒指碎片~游戏中有着性格迥异的美少女们,每个角色都具有专属的属性和技能,玩家需要根据敌人特性合理搭配阵容。并且为了降低游戏的难度,游戏在养成、战斗等方面更加休闲化,大大增加了游戏的趣味性和可玩性。
奶块
1457.85M | 02-10
奶块是一款大型自由开放类的沙盒手游,在游戏中你可以自由选择庇护所的建造,还可以在夜晚和怪物进行一对一的决斗,与村民建立良好的交易,也可以与三两好友一起,享受开黑的美好时光。除此之外,游戏还有着各种各样有趣好玩的模组,感兴趣的快来一起体验游戏的乐趣吧~
圣斗士星矢正义传说
1979.91M | 02-10
圣斗士星矢正义传说是一款3D策略卡牌战斗游戏,游戏由《圣斗士星矢》正版授权,完美还原了精彩的剧情片段和各式各样的技能招式,带给你沉浸式的游戏体验。除此之外,游戏通过竖版的操作界面,操作简单,彻底解放玩家双手,更有超多离线挂机收益等你领取,让我们一起联手圣斗士去做勇往直前的少年!
叫我万岁爷官方版
1657.84M | 02-10
叫我万岁爷官方版是一款角色扮演类手游,在游戏中,玩家将扮演拥有地位最高的皇帝,玩家可以在朝堂上听取大臣们的建议,也可以培养属于自己的军队为你开疆扩土,还可以感受皇帝后果佳丽三千的游戏体验,除此之外,玩家还可以选择不同的游戏身份,带你独一独二的全新体验,感兴趣的快来下载安装吧~
迷失蔚蓝
1480.09M | 02-10
迷失蔚蓝是一款高自由度海岛生存手游,在游戏中,玩家将扮演因为意外导致流落荒岛的幸存者,在游戏中不仅需要解决吃、喝、穿、睡等基本需求,保证自己能量充足,还要制造装备和设施应对威胁,感兴趣的快来下载游玩吧!
开局五个亿
1181.48M | 02-10
开局五个亿是一款真人互动剧情向视觉小说游戏,在游戏中,玩家将意外获得五个亿的启动资金,体验富二代经营的生活。玩家需要参与多个投资的项目,在不断抉择中累积或损耗财富,而每一次选择都会影响事业走向与后续剧情发展。在我们事业发簪的时候也会邂逅属于自己的浪漫,游戏内拥有着超多性格不同的美女陪伴着你的创业道路。作品内设有百余种故事分支与隐藏暗线,财富与情商同样重要,只有在理性投资的同时尊重内心选择,才能触发意想不到的结局。
战双帕弥什
1989.85M | 02-10
战双帕弥什是一款快节奏的动作角色扮演游戏,游戏讲述了世界被帕弥什病毒所侵蚀,而玩家将带来人类最后的希望“构造体”拯救世界。特殊的元素消除释放技能玩法,打击感极强的战斗反馈体验以及炫酷的技能特效,将带给你最具视觉冲击的热血战斗体验。还有多款构造体角色等待你的收集,每个角色都有其特殊的技能以及元素属性等克制关系。此外,特殊的世界观以及丰富的剧情,为你创造了一个特别的机械朋克式战斗世界。
远征2手游
1762.40M | 02-10
远征2手游是冰川网络旗下战略级大作。该游戏以国战为主题,在端游ip的基础上进行创新,采用顶尖物理引擎技术,为玩家打造了一个非常流畅的跨世代大国战世界。游戏中,玩家将化身为一国之主,你将招募士兵组建军队,指挥军队四处征战,与其他玩家展开激烈的国战对抗。同时,游戏内还加入了社交、转职、跨服争霸等趣味玩法内容,大大增加了游戏的可玩性和挑战性!
泰拉瑞亚1.4.5汉化版
193.84M | 02-10
泰拉瑞亚1.4.5汉化版是一款高自由沙盒像素冒险类游戏,游戏集挖掘、战斗、探索与建造于一体,原本是PC端的游戏,因为广受好评的缘故移植入了手机端。在这个世界中,我们进入的地图都是随机生成的,让一切都充满着未知的新鲜感。玩家将从最基础的工具开始,砍树、挖矿、收集资源,一点点打造属于自己的生存环境。无论是深入地下寻找稀有矿石与配件,还是在地表探索不同生态区域,对抗形形色色的怪物,整个过程都充满了探索乐趣。随着装备与实力的提升,更强大的敌人和Boss也会接连登场,考验玩家的操作与策略。
这就是江湖
244.10M | 02-10
这就是江湖,这是一款采用水墨式画风的武侠对战养成手游。游戏以文字玩法为主,为玩家打造了一个逼真的江湖世界。进入游戏,玩家可以选择自己的出生,天天赋则是随机的,玩家需要通过自己的方式不断修炼角色,成为一代大侠。游戏中为大家带来了各色各样的侠客,每一位侠客具有独特的属性和技能,玩家可以收集并培养侠客组建自己的侠客小队,率领小队不断冒险。在冒险的过程中,玩家还会遇到奇遇事件,玩家的每一次选择都将决定游戏的走向,大大增加了游戏的趣味性和可玩性。
公主连结
1985.97M | 02-10
公主连结是一款异世界幻想番剧游戏,这款游戏有着引人入胜的动画剧情,玩家将在游戏中邂逅兽人、精灵、魔族、人类等多种族少女,与她们一同踏上一段跌宕起伏却又轻松愉快的冒险之旅。游戏玩法以回合制战斗为主,你需要组建队伍,与敌人展开激烈对战,每位美少女都有着独特的技能天赋,自由搭配百变阵容。此外,这里还有角色特别剧情、装修小屋玩法,一同开启一段特别时光吧!
创造与魔法
1882.04M | 02-10
创造与魔法,该游戏是一款具有高自由度的开放世界沙盒冒险生存手游。玩家在游戏中可以体验到改造环境、自由建造房屋、城池以及国家、探险、交友、换装等趣味玩法。游戏提供了多样化的地图场景,包括沙漠、草原、丛林等地图,你可以尽情探索地图,建造属于自己的文明。同时还可以打造装备、驯服宠物,感受该游戏带来的无限乐趣。
锚点降临
1496.23M | 02-10
锚点降临是一款二次元美少女策略卡牌冒险类游戏。故事背景设定在遥远的2085年,那时候的地球正在遭受着外星种族的全面入侵,人类文明正在面对着前所未有的危机。为了守护我们的家园,人类成立了一个叫做“莱斯坦斯安全局”,集结最强战力展开反击。在游戏中,玩家则担任一名小队的链尉官,引领着你的队员一起深入灾区,一边救助在战火中受难的民众,一边处理各方势力引发的复杂局势,同时正面迎战不断来袭的外星敌人。
时光公主
1969.46M | 02-10
时光公主是一款剧情向的3D换装类手游,非常适合有少女心的女生游玩。游戏以“书本”为媒介,将玩家带入一个个跨越时空的故事世界。进入游戏后,你会通过书台开启不同篇章的冒险,每一本书都代表着一个全新的文化背景与故事舞台,既有真实历史改编,也有充满幻想色彩的童话世界。每个故事都配备了专属风格的华丽服装,从复古宫廷到异域奇幻,造型变化丰富,让换装不再只是简单搭配,而是深度融入剧情体验之中。
源战役
382.72M | 02-10
源战役是一款都市奇幻冒险题材MMORPG游戏,机甲元素的加入增加了科幻风味。游戏以时空裂变后,后备能源抵达极限,维持新世纪发展的源动力实验宣告失败为背景,玩家将以时空穿越者的身份,组建军团净化源动力资源,击败层出不穷的强大怪物。精致的游戏画面加上炫酷的技能特效,将给你一场极致的视觉盛宴,战魂搭配系统、萌宠培育系统以及多人副本玩法,也将带来无限乐趣!
烟雨江湖
836.88M | 02-10
烟雨江湖是一款角色扮演类冒险游戏,游戏内每个人物角色都刻画的非常细致,整体内容剧情非常丰富,能为你带来一段绝佳的江湖世界体验,配合清新的2D水墨画风格,视觉效果也是十分不错的。你将在游戏中扮演一位江湖侠士,学习各种绝世神功,在这腥风血雨的世界中闯出一番天地吧!感兴趣的玩家一定要下载试一试!
本站资源由网友提供,版权归原作者所有;如果侵犯了您的权益,请来信告知,我们会尽快删除
评论
暂无评论,快来评论吧