安下载
当前位置:首页  »  安卓游戏  »  卡牌桌游  »  三国志幻想大陆官服
三国志幻想大陆官服

三国志幻想大陆官服

官方免费安全

玩家满意度

  • 截图
  • 介绍
  • 更新
  • 信息
  • 网友评论

安卓游戏介绍

三国志幻想大陆官服,这是一款策略类卡牌回合制手游,游戏以三国为题材,内置丰富的三国历史名将,美味武将都具有专属的属性和技能,玩家需要根据武将特性和羁绊搭配不同的阵容,并不断强化升级卡牌,打造最强阵容。同时游戏内还有丰富的剧情内容等你来收集体验,带给你无限游戏乐趣。

游戏特色

【幻想三国 清河烟火】

三国武将齐聚清河郡,探索百将相伴的理想乡

小酒馆,与桃园三杰不醉不归;舞台下,一赏江东芳心纵火团的歌喉;温泉里,遇见沉迷搓澡的曹氏一家;

作为清河郡的小将军,你可以与心仪武将出游探险、温泉泡澡,更多惊喜与秘闻亟待你来发现

【武将觉醒 人人无双】

人人都能主宰战场,你喜欢的都能成为C位

打破初始品阶限制,无论良将神将,都能焕发更强力量,提升至无双品阶

乱世之中名留青史者,都是任你招募的豪杰

【新将入阵 直接上场】

新阵容新武将零负担尝试,养成继承不用重新培养

首创“零损换将”机制,上阵武将的等级装备都能全员共享

心仪武将即刻上阵与你并肩作战,尽情沉浸幻想冒险

【跨国搭配 随心应敌】

三国武将们联手出击,羁绊自由组合华丽共斗

过往的相逢恨晚、一生之敌、君臣挚友,都能突破阵营桎梏,此刻化作更强战力。

灵活运用计策,巧妙搭配阵容,解开笼罩三国的层层谜团。

三国志幻想大陆官服七日攻略

七日无双蔡文姬完美达成攻略:

终极测试时候,官方大大降低了无双蔡文姬的获取难度,无双蔡文姬从之前舔到最后一无所有的白富美,一跃而成了亲切动人的邻家姐姐。同时官方加强了蔡文姬的强度,让蔡文姬在前期变得非常实用,因为难度降低了,所以今天给大家分享一个七日目标完美达成的攻略。

由于很多都是每天只要玩就可以有的,就不做特殊说明了,好了,那么按照惯例,该放表了!(正常玩游戏可以获得的不做标记,需要注意的给蓝色,特别注意的给黄色,以方便阅读)

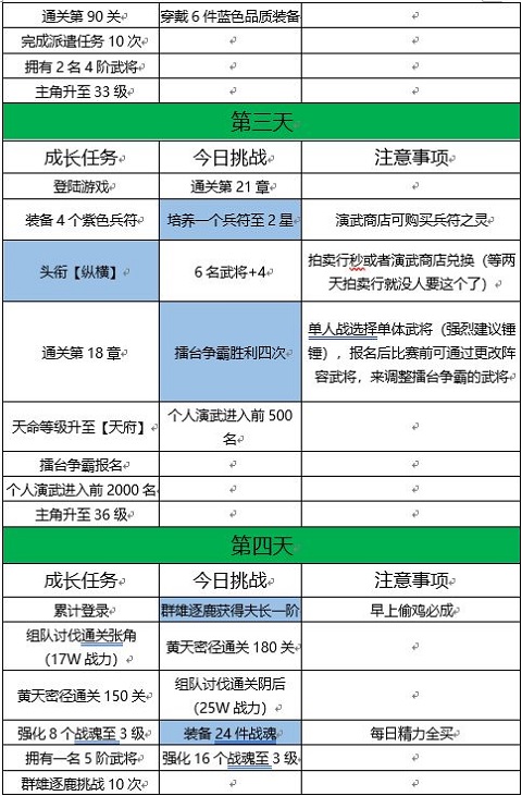
第一天、第二天

第三天、第四天

第五天、第六天

第七天

好了,放完表说下几个注意事项:

1:商店改革后,每日的家园商店必买,性价比贼高。

2:前面头衔牌子拍卖都是秒的,建议小氪玩家在演武商店购买,同时升级时会有弹出礼包里也有牌子,有能力的也可以买一下。

3:弹出礼包中的装备礼包性价比特比特别高,元宝/招募券礼包性价比较低,想买礼包的建议买弹出的装备礼包。

4:兵符任选礼包选择的兵符也需要在到达对应等级后才可以使用。

5:前期好感度先给蔡文姬到5,最后一天到6,同时完成试炼等,在保证不浪费的同时完成任务。

6:前七天先尽量均衡发展,七天后再走极限,方便完成任务(武将进阶及装备品质)

7:蓝/紫/橙色神兵神锻需求不一样,要达成此任务建议先将帝剑神锻至一阶,后期可以花20元宝重生。

8:因为有全民无双活动,所以前期十连性价比高于拍卖,建议小氪/白嫖玩家尽量不买拍卖行的武将,还不如来一发十连,毕竟大力出奇迹。

9:前期营地能开尽量开,可以加很多战力

10:七日目标最边上还有一个特惠礼包,内容参差不齐,在此本人整理了一个性价比推荐(主要按照获取难度及成本估算),供各位参考:

好了,以上就是本次七日目标完美达成攻略分享了,祝各位十连把把出双橙,

游戏亮点

1、声临其境,顶级配音演绎,

三国志幻想大陆云集国内一线声优大咖倾情献声,演绎三国武将的千人千面,穿越千古时光,一同沉醉这场听觉盛宴!

2、帅才辈出,三军尽可无双,

突破固有的品阶限制,全系武将均能进阶无双,冷门武将也能主宰战场。知人善用,你喜欢的就是最强!

3、智计无双,低阶逆袭神将

一键换将资源零损耗,跨国羁绊突破阵营桎梏,特色玩法点亮更多可能性。

安卓游戏更新

v5.9.0版本

1、【全新魂将】全新魂将「皓麟姜维」6月21日登场,掌麒麟神力,主宰战场,参与全新关卡探索玩法「沧海奇踪」活动即可领取。

2、【全明星幻想服】五周年庆「全明星幻想服」6.21~7.4双战区开启。上线任选6神将+1魂将,减负全面升级,轻松一键,爽快养成。

3、【限定福利】登录全明星幻想服&返利服,通过「幻想百将录」活动,签到即可领取124个全图鉴武将,和海量养成资源。

4、【全新皮肤】全新泳装皮肤6月21日上线,踏浪追光,畅快一夏!签到即可获得全新皮肤—鲸波万仞·吕蒙。

5、【福利返场】超良心福利返场6月21日幻想服!参与活动即可获得5火雷霆赵云、诸葛果「竹影萌踪」皮肤,五红「命魂曹丕」信物。

6、【全新活动】踏浪追光,逐梦盛夏。五周年主题玩法「逐浪嘉年华」玩法携「沧海奇踪」等活动6月21日踏浪来袭,超多豪礼领到手软!

7、【纪念回馈】五载战令福利放送,任选5款限定返场皮肤免费拿,更有神将、橙宠、幻武、神兵等海量资源!

查看>

游戏信息
  • 分类:卡牌桌游
  • 授权:免费(安卓游戏内购买项目)
  • 语言:简体中文
  • 版本:v5.9.0
  • 大小:744.93M
  • 年龄:16+
  • 备案号:粤ICP备16085714号-9A
  • 版号:ISBN 978-7-498-07302-0
  • 厂商:广州灵犀互动娱乐有限公司
热门推荐
月圆之夜官方服

月圆之夜官方服

307.15M | 02-10

月圆之夜官方服是由上海巨人统平网络科技有限公司推出的一款策略冒险类型的游戏,在游戏中,采用经典的roguelike玩法机制。游戏内有着丰富的卡牌收集与组合系统,数百张卡牌可自由搭配,不同的卡牌之间搭配可以获得不一样的效果哦。暗黑的画风和沉浸式剧情,再加上策略性十足的卡牌玩法,为玩家带来沉浸式的游戏体验。

下载
三国杀移动版小米版

三国杀移动版小米版

1922.92M | 02-10

三国杀移动版小米版是由杭州游卡网络技术有限公司推出的一款非常有趣的三国杀正版手游,游戏将三国角色融合进入了游戏,带给玩家不一样的游戏体验,不同的游戏角色有着不一样的技能和被动,玩家需要合理的利用角色的技能来击败敌人。手机版的玩法和端游类似,无论是卡牌技能还是角色画风都是完美还原,加上震憾的游戏配音,带来了非常不错的游戏体验。

下载
三国杀移动版

三国杀移动版

1928.34M | 02-10

三国杀移动版是由杭州游卡网络技术有限公司推出的一款经典卡牌对战手游,游戏是根据端游移植过来的,玩法模式和端游是一模一样的。在游戏中,以三国为背景,各种三国经典角色在这里都是可以看到的,玩家可以自由选择自己喜欢的角色去进行战斗,非适合喜欢策略和卡牌游戏的玩家,带给你不一样的游戏体验。

下载
台球世界官方版

台球世界官方版

254.03M | 02-10

台球世界官方版,这款游戏是专门为台球爱好者设计的休闲对战手游。进入游戏,玩家需要熟悉台球对战的规则和玩法,游戏提供多种模式,比如斯诺克、冠军之路、8人比赛等玩法内容,你可以选择与ai进行训练,也可以匹配其他玩家开启pk竞技之旅。通过不断地竞技可以锻炼你的球技,下文小编为你带来了部分游戏攻略,助你早日成为台球大师!

下载
指间山海手游

指间山海手游

1510.82M | 02-10

指间山海手游,这是一款以山海经为题材的国风卡牌策略手游。游戏中具有上百位性格迥异、能力独特的山海经幻灵,玩家可以招募并培养幻灵,根据敌人属性自由搭配幻灵以及站位,选择合适的出招时机,消灭所有敌人!玩家需要通过不断战斗来培养幻灵。除了经典战斗机制,玩家还可以体验到丰富的原创剧情,大大增加了游戏的可玩性。

下载
童话奇遇记

童话奇遇记

278.74M | 02-10

童话奇遇记是一款以格林童话为灵感制作的放置卡牌类手游。游戏中玩家因时空错乱,意外闯入星辉岛,这里阴森恐怖,岛上有着各种怪物,玩家将在与怪物对抗的旅途中结识众多童话伙伴,展开冒险,阻止暗影龙的复仇计划。游戏采用放置挂机与回合制战斗,无需玩家手动操作,全程AI托管,只需收集角色,组建队伍,通过各种养成玩法推动关卡和主线剧情。

下载
龙族卡塞尔之门

龙族卡塞尔之门

886.04M | 02-10

龙族卡塞尔之门是一款由江南经典之作《龙族》ip改编来的卡牌类RPG手游,在这款游戏中,玩家将来到神秘的卡塞尔学院,与众多原著角色一起参与冒险与奇遇。在众多战斗之后,你将与楚子航、路明非、绘梨衣等多名角色建立羁绊,他们各自有着不同的技能以及语音,你可以随意搭配使用他们的技能,以此来制胜敌人。龙族卡塞尔采用七人阵型,使玩家决策的自由度大大提升。

下载
战火使命(0.1折首款触碰互动二游)

战火使命(0.1折首款触碰互动二游)

684.73M | 02-10

战火使命(0.1折首款触碰互动二游),这是一款非常好玩的休闲放置类美少女卡牌战斗手游。游戏以二次元科幻为背景,重构末世剧情,内置性格迥异的美少女们,你需要招募并培养美少女们,与美少女们一起战斗拯救世界。玩家登录该游戏可以享受到0.1折充值福利,还有超多ssr美少女卡牌等你来领取!

下载
闪烁之光九游版

闪烁之光九游版

977.93M | 02-10

闪烁之光九游版带给大家,玩家使用九游账号就可以直接登录。在游戏中,有着非常多的二次元卡牌角色等你来收集。卡牌角色的画风精美,加上独特的配音,带给玩家非常不错的游戏体验,为玩家带来视觉与听觉的双重享受。游戏不定期举办各种活动,玩家可以通过参与活动获取稀有卡牌和丰厚奖励。还提供了丰富的日常任务和玩法,让你每天都能玩的开心。

下载
闪烁之光

闪烁之光

977.93M | 02-10

闪烁之光是由广州梦趣信息技术有限公司推出的一款二次元风格的卡牌放置手游,在游戏中,玩家将扮演一位冒险者,探索神秘的世界,挑战各种强大的敌人。在探索的途中,你需要卡牌来帮助你,不同的卡牌可以召唤不一样的角色来为你战斗。游戏还提供了丰富的放置玩法。玩家可以通过挂机获得经验和资源。有喜欢的玩家可以下载来试试。

下载
溯回青空

溯回青空

2132.17M | 02-11

乐元素二次元新游《溯回青空》已经正式开启预约~这款游戏采用日系二次元画风,画面色彩鲜艳,角色十分精美,游戏中具有各色各样性格迥异的美少女们,玩家需要收集并培养骑士们,根据敌人属性搭配合适的阵容。同时,除了基本的战斗玩法,游戏还加入了多样化的日常趣味玩法内容,比如你可以经营拉面店、探索图书馆、研究人类史...快来加入我们共同开启独特的冒险之旅吧!

下载
东方归言录

东方归言录

1716.38M | 02-11

如果你喜欢东方系列的角色和故事,如果你正愁无处了解东方系列庞大复杂的世界观,那么这款东方题材的手游正适合你。《东方归言录》是一款以东方project世界观为背景的卡牌类手游,游戏玩法以东方经典的弹幕射击为主,玩家可以通过躲避弹幕射击、释放角色符卡技能来通过关卡。游戏中有众多经典东方角色登场,如博丽灵梦、雾雨魔理沙、十六夜咲夜、西行寺幽幽子等等。

下载
骗子酒吧

骗子酒吧

340.80M | 02-11

《骗子酒吧》(Liar’s Bar)是一款根据steam同名游戏移植而来的多人在线推理游戏。游戏中,玩家们可以选择狐狸、猪、兔子等多种角色,围绕一个圆桌进行游戏。每个玩家需要轮流出手牌,并且说明自己手牌的的牌面,是否与当局的要求相符,比如可能是“国王”,或者是“王后”等等。玩家们需要通过心理战以及各种缜密的推理,发现某个在说谎的玩家,该玩家就会饮弹自尽。游戏设定简单,但是跟朋友联机的紧张有趣氛围十分好玩。

下载
小丑牌Balatro手机版

小丑牌Balatro手机版

59.72M | 02-11

小丑牌Balatro手机版,这是一款将扑克、接龙、小丑牌等多种元素结合在一起的卡牌竞技类游戏。你需要熟悉掌握游戏规则和玩法,游戏中有着150张小丑牌,每一张卡牌都具有独特的能力,你需要发挥自己的智慧与策略合理搭配卡牌阵容,打造不同的增强效果。你的每一次选择都将影响游戏的走向,为了丰富你的游戏体验,游戏内还提供了各种道具,助你在游戏中获得胜利。

下载
搭救之路

搭救之路

254.67M | 02-11

《搭救之路》是一款根据人气动画《鬼灭之刃》改编而来的好玩的卡牌策略类游戏。游戏忠实还原了动漫中的经典角色,灶门炭治郎、灶门祢豆子、我妻善逸、富冈义勇等经典角色悉数登场,玩家们可以体验到1:1还原的鬼灭世界。游戏中,玩家们需要根据角色的不同属性以及职业而进行合理地搭配,排兵布阵,以求发挥出角色的最佳能力。同时,还可以给角色们进行升级,了解角色们的背景故事等等。

下载
宝可梦GOITA日服

宝可梦GOITA日服

97.96M | 02-11

《宝可梦GOITA日服》是一款以宝可梦ip为主题的超级好玩有趣的卡牌桌游类游戏。游戏在玩法上结合了日本经典牌类游戏“娱慰多”的玩法,四个人组成2v2的队伍,玩家们通过运气的比拼以及预判对手下棋的位置等等,谁能最快地摆出八个棋子谁就获得胜利。游戏玩法轻松,操作简单好上手,游戏中的卡牌都是宝可梦主题的卡牌,十分可爱轻松,适合多人聚会时游玩,让友情在竞争与合作中迅速升温。

下载
赛博牌

赛博牌

64.76M | 02-11

《赛博牌》是一款十分好玩刺激有趣的赛博朋克风格卡牌策略游戏。游戏中引用了《赛博朋克2077》的故事背景和部分世界观设定,将游戏的背景设置在了2077年。玩家们将化身一名在数据黑市中挣扎求生的“牌手”,通过收集各类有趣的卡牌,构筑属于自己的牌组,进行高风险、高回报收益的卡牌对战。游戏中关卡众多,而且随着游戏进程的加深,关卡难度也会逐渐增加。随着关卡的解锁,还会接触到更多关于世界观背景的故事,以及富含深度的世界黑暗面。

下载
艾尔多战记

艾尔多战记

356.02M | 02-11

艾尔多战记是一款非常火爆的冒险策略游戏,游戏采用幽暗的美术风格,在线就可以组建自己的英雄小队,通过挂机战斗不断成长,游戏的画面非常精致,采用了独特的暗黑手绘风格,开局登录送千抽招募券,七天签到送光暗自选卡,还能自主选择最强的英雄,上线就送大量钻石和抽卡卷,过手动点击来释放角色的大招,利用英雄的定位和技能来应对各种挑战。

下载
气球塔防卡牌风暴

气球塔防卡牌风暴

75.28M | 02-11

气球塔防卡牌风暴是一款将策略与卡牌元素融合到一起的游戏,在游戏中,玩家化身成为猴子国王,打造专属最强卡组,目标是摧毁对手的防御塔,可以按照里面提供出来的卡牌英雄,选择合适的搭配在一起,游戏有炮台、士兵、法术等多样化的内容,防御塔、技能、增益三类卡牌可自由搭配,还有史诗Boss挑战,需在限制卡牌使用的条件突破防线。

下载
扑克命运日服

扑克命运日服

788.61M | 02-11

《扑克命运日服》是一款结合了德州扑克玩法与二次元美少女风格的卡牌桌游策略竞技游戏。通过这款游戏,玩家们可以畅享德州扑克的乐趣,每位玩家发两张底牌,与五张公共牌组合成最强的牌型。玩家将会遇到专属的美少女棋牌手,并于她们开启命运对决。游戏中美少女角色多多,玩家可以收集养成她们,通过各种养成事件来加深彼此的羁绊,每位角色还有专属的故事线和配音,十分具有沉浸感和代入感。同时,游戏支持在线联机功能,可以和朋友们开房间一起畅玩,享受游戏的乐趣。

下载
Kards

Kards

1003.55M | 02-11

《Kards》是一款二战题材的回合制卡牌策略类收集手游。游戏中,玩家将化身一位二战时期的指挥官,通过组建自己的牌组,发号施令,在海、陆、空多个战场与其他玩家展开战斗。玩家必须要注重战略和策略的运用,合理分配资源,在合适的时候使用合适的卡牌,并且收集尽可能多和尽可能厉害的牌组来壮大自己的力量。里面有大量二战时期的卡牌,多种多样,而且极具收藏意义。

下载
阴阳师百闻牌

阴阳师百闻牌

1836.92M | 02-11

阴阳师百闻牌是一款好玩的妖怪卡牌对战游戏,百位顶级画师匠心绘制的精美卡牌,全新精致和风唯美的画风和有关阴阳师系列的不同体验,拥有熟悉的各种式神,玩家需要收集养成,组成强有力的卡组,牌手将进行1V1对战,选择式神牌,并熟练运用法术牌、形态牌和战斗牌,拥有足够的策略和战术,详细了解游戏体制,才能以奇招制胜。想要来挑战一番的话就赶快点击下载吧!

下载
漫威秘法狂潮国际服

漫威秘法狂潮国际服

1037.62M | 02-11

漫威秘法狂潮国际服是由网易公司与漫威公司联合开发的以漫威为题材的卡牌对战rpg游戏。游戏中,玩家需要携手众多漫威英雄,共同对战梦境怪物。游戏为大家复刻了漫威系列经典角色,包括美国队长、钢铁侠、绿巨人、黑寡妇、鹰眼等人气角色,每一位卡牌角色都具有专属的技能,你需要根据敌人属性选择合适的卡牌角色进行对抗,构建一支非常强大的阵容。同时,游戏内有着多个章节等待你的解锁和挑战~

下载
杀戮尖塔

杀戮尖塔

850.66M | 02-11

杀戮尖塔英文名Slay the spire,是一款Steam平台移植的卡牌策略游戏,融合了DBG和Roguelike元素。游戏内有四个职业可以选择,分别为铁卫士、寂静猎手、故障机器人以及观者,每个职业都有其固定卡组套牌,再加上每次登塔都会变换的场景、对手,可以让玩家感受到不一样的乐趣。此外,在爬塔的过程中,你也可以收集到更多卡牌,构建更强大的卡组,使用战术策略,登上高塔吧!

下载
用户评论
0/200
评论内容需在5-200字之间~
验证码

评论

暂无评论,快来评论

网站声明:

本站资源由网友提供,版权归原作者所有;如果侵犯了您的权益,请来信告知,我们会尽快删除

Android下载 ↓
下载信息
  • 更新:2026-02-11 02:08
  • 评分:
  • 系统:需要支持安卓系统5.2以上
  • 平台:Android / iOS
  • md5:239d8dea77f7c67f65c3a9ed5120b81d
  • 包名:com.aligames.star.sgzhxdl.aligames
  • 厂商:广州灵犀互动娱乐有限公司
  • 隐私:查看
  • 权限:查看
卡牌桌游推荐
换一批
热门标签
换一批